Facial erythema, or redness, is one of the most common reasons patients seek consultation by dermatologists who perform laser and light-based treatments.
PRESENTATION
Patients present with a complaint of redness, flushing, or prominent blood vessels on the face. On clinical examination, they present with erythema alone, as erythema with telangiectasia, or with telangiectasia alone.
DIAGNOSIS
Clinical Diagnosis
Erythema is seen mostly in fair-skinned individuals and is caused by dilated cutaneous blood vessels and increased blood flow to the skin. Transient or intermittent facial erythema is normal and can be seen with a neurologically mediated response to emotion, exercise, heat, or inflammation. Persistent erythema can be caused by an underlying skin condition, most commonly rosacea, which affects up to 10% of the population.1
Histopathology
Vascular dilatation in the dermis is the notable finding in most cases of flushing.
In rosacea, nonpustular lesions show a nonspecific perivascular and perifollicular lymphohistiocytic infiltrate, accompanied by occasional multinucleated cells, plasma cells, neutrophils, and eosinophils. Papulopustular lesions demonstrate more pronounced granulomatous inflammation and sometimes perifollicular abscesses. Demodex folliculorum may be abundant in nearby follicles. In photoaging, dilated capillaries and solar elastosis are the hallmarks. In cutaneous mastocytosis, perivascular mast cells are increased in number and increased melanin is noted in the epidermis.
TABLE 3.1.1 Causes of Facial Erythema
Condition
Description
Rosacea
Erythema of central face in fair skinned individuals ± flushing; affects 10% population
Photodamage
Fair-skinned individuals with telangiectatic erythema in sun-exposed areas
Systemic lupus erythematosus
Malar “butterfly” rash sparing the nasolabial folds, exacerbated by UV
Dermatomyositis
Autoimmune disorder with photodistributed poikiloderma, favors scalp and eyelids
Diffuse and limited scleroderma
Fibrotic skin disease with mat telangiectasias of face, lips, and palms; more common in limited form
Seborrheic dermatitis
Caused by Malassezia furfur, greasy scale in areas with high sebum (scalp, face, ears)
Photocontact dermatitis
Reaction when certain chemicals applied to skin then exposed to UV light. Causes include chemical sunscreens and fragrances
Drug eruption
Adverse cutaneous reaction to medication, can be morbilliform or urticarial
Viral infection
Parvovirus B19 can cause redness of the cheeks, mostly in children but can be seen in adults Many viruses can cause cutaneous eruptions that can affect the face
Subtypes
There are a variety of conditions that can lead to either facial flushing or facial redness with or without telangiectasia. Causes of facial erythema include rosacea, photodamage, systemic lupus erythematosus, dermatomyositis, drug eruptions, photo contact dermatitis, seborrheic dermatitis, progressive systemic sclerosis, and CREST syndrome (calcinosis, Raynaud’s phenomenon, esophageal dysmotility, sclerodactyly, and telangiectasia) (Table 3.1.1). Rosacea and chronic UV photodamage are the most common causes of facial erythema and can be improved with laser and light sources. It is not appropriate to treat facial erythema associated with underlying disorders with laser and light devices. In those conditions, when the underlying disorder is treated, the facial erythema eventually resolves. Treatment of redness associated with conditions such as rosacea and photodamage are discussed herein. Additionally, rosacea is covered in chapter 9.2.
Flushing
Flushing is defined as redness from transient vasodilation causing an increase in cutaneous blood flow. Flushing occurs when blood vessels in the skin dilate. There are many causes of flushing, including rosacea, medications, tumors (carcinoid syndrome, pheochromocytoma), hormonal changes, neurologic disorders, and systemic mastocytosis (Table 3.1.2). Perhaps the most common cause is physiologic flushing.
Adrenal tumor, with flushing from circulating catecholamines
Systemic mastocytosis
Increased histamine associated with low blood pressure
Rosacea
Persistent erythema can be caused by an underlying skin condition, most commonly rosacea, which affects up to 10% of the population.1 There are 4 subtypes of rosacea, with the erythematotelangiectatic (ET) type being the most common (see also chapter 9.2). Patients with ET rosacea present with a background of redness in the central mid face (cheeks, nose) along with flushing and sensitivity of facial skin. Flushing is defined as redness from transient vasodilation causing an increase in cutaneous blood flow.
Photoaging
Telangiectasia, which is often familial, is a frequent manifestation of photodamage and is made worse by smoking, alcohol ingestion, and chronic sun exposure. Flushing, erythema, and telangiectasia are more visible in fair-skinned individuals but affect patients of all skin types. They are frequently resistant to topical and oral medical therapy; however, improvement can be seen with vascular lasers and light-based devices. At the initial consultation it is essential to discuss the patient’s specific concerns. Not infrequently it is only the telangiectasia that is bothersome to the patient and not the facial erythema or redness.
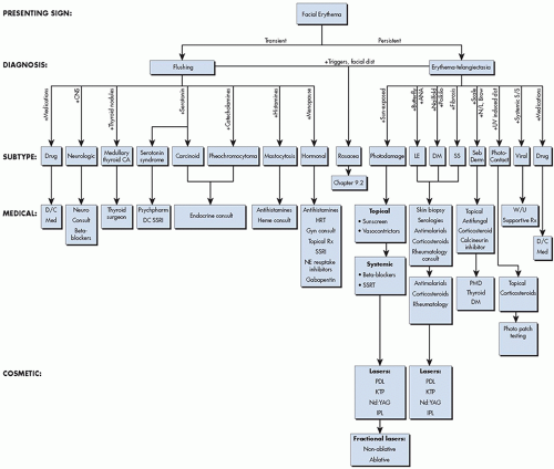
ALGORITHM 3.1.1 Treatment algorithm for facial erythema. CNS, central nervous system; D/C, discontinue; DM, dermatomyositis; LE, lupus erythematosus; NE, norepinephrine; SS, systemic sclerosis; SSRI, selective serotonin reuptake inhibitor; W/U, work up. (Courtesy of Macrene Alexiades, MD, PhD.)
Differential Diagnosis
Most systemic disorders that include flushing are distinguished by associated symptoms. If the diagnosis is equivocal, the patient should undergo initial laboratory screen for carcinoid syndrome, mastocytosis, and pheochromocytoma, the most common systemic disorders to cause flushing. Initial laboratory evaluation should include a complete blood count and liver function tests; a 24-hour urinary 5-hydroxyindoleacetic acid (carcinoid syndrome), histamine, tryptase, and prostaglandin D2 (systemic mastocytosis); and catecholamines as well as fractionated metanephrines (pheochromocytoma) (Algorithm 3.1.1). If the screening does not enable the diagnosis to be made, referral to an endocrinologist is recommended to continue evaluation for etiologies such as a VIPoma, medullary thyroid carcinoma, and other conditions as noted in Algorithm 3.1.1.
PATHOGENESIS
Flushing is a consequence of increased cutaneous blood flow secondary to vasodilation and due to a physiologic response of cutaneous vascular smooth muscle to autonomic or vasodilator stimuli. Flushing may be episodic, transient, or constant, depending on the etiology.
TREATMENT
Treatment of facial erythema and telangiectasia is aimed at eliminating triggers and reducing blood vessel dilatation through medical and cosmetic interventions.
Medical
Medical treatment involves addressing the underlying eliciting factors and topical therapy. For medical treatments of rosacea, see chapter 9.2.
Treatment of Triggers and Underlying Conditions
Only gold members can continue reading. Log In or Register to continue