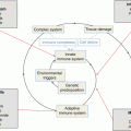
Fig. 3.1
Actinic keratosis and field cancerization treatment algorithm. The algorithm is intended to aid in the treatment decision process for actinic keratosis and field cancerization and is not intended to replace a physician’s best judgment on the most appropriate treatment path for each individual patient
3.5 Prevention
As stated, chronic UV radiation exposure is understood to play an essential role in the development of AK and other forms of NMSC. Childhood and adolescence are pivotal periods for primary prevention efforts, which should focus on reducing overall exposure (minimizing the incidence of childhood sunburn) and helping to establish lifelong self-care habits. There is a need for primary prevention measures starting in childhood to reduce overall population-based risk for AK and NMSC.
Prevention measures focus on limiting UVA (ultraviolet-A) photodamage through avoidance of unnecessary exposure to UV light (including sunbeds) and the use of sunscreen when exposure is unavoidable. Despite wide-ranging skin cancer education, there remain needs for continued education of children and adolescent about the potential long-term effects of excessive sun exposure, proper sunscreen application, and the effectiveness of clothing and shade as protective measures. Further there is still a need for continued efforts on changing societal values related to tanned skin.
In adults, including those who have a history of AKs or other NMSC, randomized clinical trials have demonstrated that the use of sunscreen reduces the incidence of AKs and SCC. A randomized, controlled trial demonstrated reduction in SCC (but not BCC) through the regular use of sunscreen within 4.5 years [10]. In particular high-risk populations may also benefit from sunscreen use. Ulrich and colleagues studied the protective effects of regular sunscreen use on the development of NMSC in organ transplant recipients (OTR) and showed a reduction in lesion count from baseline and fewer lesions overall than the control group [11].
In very high-risk patients, the use of systemic chemoprevention like acitretin may also have some benefit [12]. In addition, two small, open-label studies demonstrated some protective benefits of oral capecitabine in OTR [13, 14]. The efficacy of afamelanotide, a first-in-class photoprotective drug, for use as a photoprotective agent for OTR patients is currently discussed.
3.6 Actinic Keratosis and Field Cancerization Management
Table 3.1 outlines the recommendations for screening and management of AK and field cancerization based on patient and disease factors. Absent specific risk factors, we recommend encouraging patients to perform skin self-examination every 3 months, with clinical examination if new lesions are noted. Certain risk factors require more frequent self- and clinical exams, as noted in the table. In any patient type, suspicious lesions necessitate timely professional inspection.
Table 3.1
Management recommendations for actinic keratosis and field cancerization
Patient presentation | Recommended management | Suggested timing | Additional information |
|---|---|---|---|
Photodamage; no other risk factors | Clinical skin examination | If new lesions occur | |
Patient-directed self-examination | Every 3 months | ||
Fewer than 5 lesions; no other risk factors | Clinical skin examination | Every 12 months | |
Patient-directed self-examination | Every 3 months | ||
Recurrent lesions and recalcitrant lesions | Clinical skin examination | Every 3, 6, and 12 months following treatment | Recalcitrant lesion requires biopsy by dermatologist |
At least every 6 months thereafter | |||
Patient-directed self-examination | Every 3 months | ||
History of skin cancer | Clinical skin examination | Every 3, 6, and 12 months following treatment | Lymph node exam by dermatology specialist in high-risk patients |
At least every 12 months thereafter | |||
Patient-directed self-examination | Every 3 months | ||
CLL/OTR | Clinical skin examination by dermatology specialist | For CLL: | Invasiveness of skin lesions can be clinically underestimated in CLL/OTR |
Every 12 months | |||
For OTR: | |||
One screening exam pretransplantation | |||
Clinical exam at least every 12 months following transplantation | |||
Patient-directed self-examination | Every month |
Professional screening for AK and field cancerization offers several important benefits. It enables the patient and physician to establish a baseline (at first screening) or note changes to the patient’s skin since the last visit, thereby potentially promoting earlier identification of new or changing lesions. It also offers the opportunity to evaluate for other skin cancers, such as melanoma. Skin examinations should be comprehensive, including areas such as the scalp, palms, oral cavity, and genitalia. For patients at high risk for invasive skin cancer (e.g., those with history of melanoma or who have large lesions), it is recommended that the examination include palpation of the lymph nodes.
Clinician visits also offer the opportunity to introduce or reinforce prevention and self-care habits, as patients are typically noncompliant with regular self-examination as well as clinical examination of new lesions. Patients should be trained on how to effectively perform at-home skin self-examination.
Of course high-risk patients for NMSC like OTR, as well as patients with chronic lymphocytic leukemia (CLL) and other patients on long-term immunosuppression, require special consideration for screening. Annual clinical exams by a dermatology specialist and monthly skin self-examinations are encouraged for these patients; OTR should be screened by a dermatologist for NMSC prior to transplantation [15].
3.7 Clinical Assessment/Diagnosis
AK lesions can often be diagnosed clinically. They broadly presents visually as a scaly, ill-defined macule, papule, or plaque, commonly flesh colored, pink, or reddish brown. A classic feature of many AKs is a rough “sandpaper” feel. Firm, raised, and tender lesions are at greater risk for invasive carcinoma and should be biopsied. AK lesions may be solitary but more commonly present as multiple lesions in a photodamaged field.
Dermoscopy is very helpful for accurate diagnosis of AK. A red pseudonetwork is a widely cited characteristic dermatoscopic finding of AK and is significantly associated with AK [16, 17]. Other features include a pattern of linear wavy vessels in facial nonpigmented lesions and multiple gray or brown dots and globules around the follicular ostia in pigmented lesions [16].
If in a single patient two or more lesions of AK, Bowen’s disease, invasive SCC, or BCC with accompanying photodamaged skin (with clinical signs such as skin atrophy, inhomogeneous pigmentation, dermatochalasis, purpura senilis of Bateman, or pseudocicatrices stellaires) have been diagnosed, the diagnosis of field cancerization should be considered.
3.8 Treatment Considerations
Although at this time it is not possible to predict which AKs will progress to invasive SCC, early diagnosis and treatment is believed to be key for minimizing disease progression and severity [18, 19].
Based on the patient’s presentation and risk characteristics, the treatment strategy may differ (Table 3.2) [20].
Table 3.2
Factors that influence treatment decisions for actinic keratosis and field cancerization
Disease-specific factors |
Progression/development of disease |
Number of lesions |
Localization and severity of disease |
Location of lesions |
Recurrence |
Patient-specific factors |
Age |
Mental condition |
Ability and willingness to adhere to therapy |
History of skin cancer |
Risk factors, especially immunosuppression |
Treatment decisions must also be weighed against tolerability data and the burden presented by the treatment regimen in the context of the patient’s disease considerations. For example, in a patient with no known risk factors and a single clinical lesion, the treatment path may appropriately be quite different from that of the patient with many visible lesions in a damaged field and a history of prior NMSC. Lesion location is an important factor, as lesions located in difficult-to-treat areas (e.g., the back) may prove too burdensome for patient-directed home-based treatment. There are different general paths dependent on the patient’s disease severity and unique risk profile.
Specific considerations related to the patient’s lifestyle, competence, and attitude toward treatment should significantly influence the treatment decision, as they are all important contributors to the patient’s adherence behaviors [21]. Because treatment adherence is the foundation of good outcomes, it is essential to anticipate common factors associated with poor adherence and effectively work to overcome patient barriers.
3.9 Treatment Options
Treatment approaches to AK can be broadly divided into lesion directed or field directed. Lesion-directed therapies work by physically destroying individual clinically apparent lesions and are best reserved for use in patients who have only a few isolated lesions and no elevated risk for development of invasive NMSC. Field-directed therapies target both clinically visible lesions and preclinical lesions and other changes in keratinocytes in the skin surrounding the visible lesion. Because AK is a visible marker of more extensive damage caused by chronic UV radiation exposure, it is recommended field-directed therapy as the optimal treatment approach for most patients.
Figure 3.1 presents a visual guide designed to assist physicians with the important decision points inherent to determining the best treatment approach for each individual patient.
3.9.1 Sunscreen
Several studies have demonstrated benefit with regular sunscreen use for prevention of new AK lesions and mitigation of field cancerization progression to SCC and other invasive skin cancers [10, 11, 22, 23]. One Australian study [23] noted a clear dose-response relationship after the use of daily sunscreen that applied to both the formation of new lesions and remission of existing lesions. We recommend that all patients presenting with field cancerization be encouraged to use sunscreen frequently (daily is recommended). Education is recommended to ensure that patients use an appropriate dose; underdosing is a common mistake.
3.9.2 Curettage
Curettage is not a first-line therapy for treatment of AKs. The treatment is best reserved for treating a small number of AKs and/or thick, hyperkeratotic lesions. Any potential benefits of curettage must be balanced against common adverse outcomes, including infection, scarring, and pigmentary changes. Curettage has no benefit in treating subclinical lesions or the broader damaged field.
3.9.3 Cryotherapy
Cryotherapy is the most widely used nonsurgical technique for treatment of a broad range of skin cancers and remains the most common treatment for AKs [24]. Its procedure is simple, widely available, quick, and effective. So far there is no standardized approach to frequency, duration, intensity, or temperature of cryotherapy. This leads to a variety of physician-specific approaches with resulting differences in outcomes.
Study results [25] show in general that higher efficacy rates are linked to longer freeze times; longer freeze times, in turn, are associated with higher incidence of undesirable adverse effects. Cosmetic response was rated “good” or “excellent” in 94 % of the patients who had a 100 % response rate at 3 months following treatment. Pain, redness, edema, and blistering are common side effects of treatment with cryotherapy. In addition, significant local adverse events, such as hyper- or hypopigmentation (up to 29 %), scarring, and hair loss, have been observed [25, 26]. Cryopeeling (diffuse cryotherapy) has been suggested as a possible approach for treating individual AKs as well as the broader damaged field [27]. Evidence for this treatment is limited, and no standardization in approach or methods exists.
3.9.4 5-Fluorouracil
Topical 5-FU interferes with deoxyribonucleic (DNA) and ribonucleic (RNA) synthesis in rapidly dividing cells, preventing cell proliferation and resulting in cell death. Clinical study of 5-FU has reported field clearance rates of 42–96 %, with recurrence rates up to 55 % [28–30]. 5-FU is associated with an almost 100 % incidence of local skin reactions. A 5 % formulation of fluorouracil is available for treatment of senile and actinic keratosis, requiring application once or twice daily for 3–4 weeks or longer in some cases. A 0.5 % fluorouracil formulation has demonstrated similar efficacy rates as the 5 % formulation but appears to cause less severe adverse events and is associated with improved patient satisfaction [30–32].
A combination product of 5-FU 0.5 % plus salicylic acid (SA) 10 % solution is approved in Switzerland for once-daily application over 12 weeks. In one trial [33], patients were treated with the combination 5-FU + SA and demonstrated significantly greater histological clearance (72 %) and complete clearance (55.4 %) rates at 20 weeks than either the vehicle or diclofenac 3 %. Application-site reactions were more common with the 5-FU + SA product but were mostly mild to moderate.
3.9.5 Diclofenac
Diclofenac sodium 3 % gel in a hyaluronic acid vehicle is approved for treatment of AK with a twice-daily administration for 60–90 days. Diclofenac is a nonsteroidal anti-inflammatory cyclooxygenase-2 (COX-2) inhibitor. Activation of COX-2 has been implicated in UV-induced skin cancers; inhibition of the COX-2 pathway has been shown to significantly reduce UV-induced tumorigenesis [34]. Diclofenac sodium 3 % gel in hyaluronic acid also induces apoptosis, which is believed to play an important role in its effectiveness as an AK treatment [35]. Forty percent complete clearance rate has been demonstrated in a meta-analysis of three trials [36].
Studies [37, 38] are suggesting that diclofenac sodium 3 % gel is also effective and well tolerated as a treatment of AKs in OTR. The complete clearance rate in a randomized controlled trial was 41 % and overall lesion counts decreased; importantly in this high-risk patient group, there were no cases of invasive SCC or aggressive AK in the 24-month follow-up period [38]. Diclofenac is typically associated with mild-to-moderate application-site reactions.
3.9.6 Imiquimod
Imiquimod is an immune-response modifier that is well studied for treatment of AK. The approved course of therapy for treatment of non-hyperkeratotic, non-hypertrophic AKs on the face or scalp is three times per week for 16 weeks. Complete clearance rates from clinical trials of this protocol range from 48.3 to 57.1 % [39, 40].
Long-term follow-up data revealed that 24.7 % of patients who applied imiquimod three times weekly had a recurrence of AK in the original treatment area after a median follow-up period of 16 months [41]. An overall complete clearance rate was shown ranging between 53.7 and 55 % in two studies [42, 43]. Topical imiquimod causes local skin reactions (LSRs), including severe erythema, scabbing, and ulceration. In addition, it has been associated with fairly significant but rare adverse events, including flares of previously controlled autoimmune diseases [44–47]. Despite these potential side effects, imiquimod is typically well tolerated.
In 2012, a 3.75 % imiquimod formulation was approved in Europe. Clinical trial data demonstrates that a complete clearance rate after application of imiquimod 3.75 % (treatment daily for 2 weeks, followed by 2 weeks without treatment, and then another 2 weeks with daily treatment) was 35.6 % and the partial clearance rate was 59.4 % [48]. Similar results have been seen with a regimen 3/3/3 (treatment daily for 3 weeks, followed by 3 weeks without treatment, and then another 3 weeks with daily treatment) with imiquimod 2.5 and 3.75 % [49]. Although most subjects experienced LSRs (up to 55 % of which were considered severe in the 3/3/3 protocol group), patient adherence rates exceeded 90 % in the trials [48, 49].
3.9.7 Resiquimod (Emerging Therapy)
Resiquimod is an investigational toll-like receptor 7 and 8 antagonist. Resiquimod’s immunomodulatory effects are comparable to imiquimod, but it has greater potency in inducing cytokine expression [50, 51]. A phase 2 dose-ranging study evaluated the safety and efficacy of four different concentrations of resiquimod gel (0.01, 0.03, 0.06, and 0.1 %), applied once daily three times per week for 4 weeks [52]. Complete clearance rates after one course of treatment ranged from 40 % (0.01 % concentration) to 74.2 % (0.03 % concentration). After an 8-week treatment-free interval, patients with remaining lesions received a second course of treatment. Overall complete clearance rates ranged from 77.1 % (0.01 % concentration) to 90.3 % (0.03 % concentration). The most common adverse events were application-site reactions. In the dose-ranging study higher concentrations were associated with a greater incidence of adverse events and more severe adverse events. The lower concentrations (0.01 and 0.03 %) were better tolerated.
3.9.8 Ingenol Mebutate
Ingenol mebutate is the most recent option for the non-hyperkeratotic, non-hypertrophic AK treatment. Ingenol mebutate is a novel drug that appears to have two distinct and complementary mechanisms of action: initial rapid lesion necrosis within hours of application followed by specific neutrophil-mediated, antibody-dependent cellular cytotoxicity within days [53].
Ingenol mebutate gel is available in two strengths: 150 mcg/g, administered once daily for three consecutive days to the face and/or scalp, and 500 mcg/g, administered once daily for two consecutive days to the trunk and/or extremities. A pooled analysis of two phase 3 studies of ingenol mebutate 150 mcg/g for the face/scalp indicated that ingenol mebutate shows a complete clearance rate of 42.2 % versus 3.7 % for placebo (p < 0.001) [54]. A pooled analysis of two additional phase 3 studies of the 500 mcg/g concentration for the trunk/extremities revealed similar efficacy, with a complete clearance rate of 34.1 % with ingenol mebutate versus 4.7 % with placebo (p < 0.001) [54].
LSRs were the most common adverse events in the phase 3 studies [54]. For the 150 mcg/g concentration, LSRs peaked at day 4 following treatment initiation, rapidly decreased by day 8, and then continued to decrease until returning to baseline around day 29. For the 500 mcg/g concentration, LSRs peaked between days 3 and 8 and then followed a similar pattern as with the 150 mcg/g concentration, returning to baseline by about day 29. Fewer than 2 % of subjects who received ingenol mebutate experienced more serious adverse events. More than 98 % of patients in the four trials completed the treatment protocol, thus showing adherence rates similar to those expected with physician-directed treatments [54].
One hundred seventy-one patients who had achieved complete clearance by day 57 in the ingenol mebutate phase 3 trials completed a 12-month observational follow-up study [55]. At 12 months, there was a 46 % sustained clearance rate (face and scalp lesions) and an 87 % reduction in the number of AK lesions as compared to baseline.
A study that investigated the potential for systemic absorption of ingenol mebutate found that no systemic exposure of ingenol mebutate or its metabolites was detected in any sample (lower limit of quantification = 0.1 ng/mL) [56].
3.9.9 Photodynamic Therapy (PDT)
PDT involves the irradiation of AK lesions with light to cause cell death. Prior to light exposure, a photosensitizing agent is applied; neoplastic cells accumulate more of the agent than normal cells and are thus subject to greater thermal and chemical effects. The most frequently used photosensitizing agents are 5-aminolevulinic acid (ALA) and its methyl ester MAL. MAL-PDT is approved for treatment of thin or non-hyperkeratotic AKs on the face or scalp. ALA-PDT is approved for treatment of mild AKs with a maximum diameter of 1.8 cm on the face and hairless regions of the scalp. In addition to topical creams, an ALA patch is also available and demonstrates similar efficacy as the creams. Treatment protocols for PDT are not yet standardized; incubation times, wavelength, and dose differ in both trial and practice [57–61].
Studies of ALA-PDT and MAL-PDT reveal similar efficacy. One study results of ALA-PDT range between 66 % lesion clearance at 8 weeks (following single treatment) and 85–89 % at 16 weeks (following retreatment) [62, 63]. A study of MAL-PDT demonstrated complete (lesion) response rates of up to 89 % with retreatment [64]. Pretreatment curettage is often used in conjunction with PDT and probably enhances the efficacy rates. PDT is associated with pain (more significant with ALA) and hypersensitivity to light. However, PDT can be used over large areas in a single session and has been associated with favorable cosmetic results. A recent study demonstrated that MAL-PDT was associated with reduced keratinocyte atypia on photodamaged skin (supporting its efficacy in field cancerization) as well as an increase of new collagen deposition (perhaps explaining its beneficial cosmetic effect) [65].
In patients with thin AK lesions in large field-cancerized areas, daylight-mediated PDT may provide an effective and less painful treatment option [66]. Several small randomized clinical studies of daylight-mediated PDT for treatment of mostly thin AK lesions on the face and scalp have demonstrated 3-month lesion response rates of 75–79 %, with significantly less pain than reported with conventional PDT [67–69]. This treatment approach is still in development.
3.9.10 Radiotherapy
Radiotherapy is an effective approach for treatment of AK and field cancerization in patients who require treatment of a large field with a multiplicity of lesions or in patients with lesions that have not been responsive to other treatments [70–72].
Radiotherapy allows irradiation of large fields (the size of two outstretched hands) of damaged skin at each session and is most commonly used for treatment of the face and balding scalp. Recommended treatment is six sessions over 3 weeks, although some case reports have reported more sessions [71]. Cosmetic outcomes are typically excellent, and effects of treatment last up to two decades. Radiotherapy treatment for cutaneous neoplasms on the trunk and limbs has been associated with poorer cosmetic outcomes [73], but radiotherapy may be used to treat the lower arms and legs if indicated.
Grenz ray therapy is the preferred modality, as soft X-ray therapy may induce permanent alopecia. Side effects and adverse events are typically limited to some mild discomfort and reddening of the skin for 2 weeks following the treatment. Because there is a small increased risk for development of a secondary malignancy due to treatment, radiotherapy is contraindicated for treatment of AK in immunosuppressed patients. In addition, radiotherapy is best reserved for older patients (60 years +) in order to maximize the typically long-term results of treatment while minimizing the risk for secondary malignancy, which also has a typically long-term latency period.
3.9.11 Other Therapies
Other treatments for AK are available, but the evidence behind their use is less robust in comparison to effective options already presented. We briefly review these other treatment options.
Excision of AK lesions is not a first-line treatment approach. Shave or punch excision is occasionally used to treat individual lesions, typically to obtain a specimen for histologic examination in cases of suspected invasive SCC [74].
Skin grafting may have some benefit in high-risk patients with severely actinically damaged skin. A retrospective study of 11 kidney transplant patients who underwent surgical resurfacing of the entire dorsum of the hand as a treatment for multiple skin cancers demonstrated no recurrences of skin cancer over a mean follow-up time of 4.7 years [75].
Topical retinoids have been studied for treatment of AK. Recent results from a large randomized chemoprevention trial in high-risk patients demonstrated no differences in NMSC development or AK counts between the tretinoin group and the control group [76].
Skin resurfacing with chemical peels or lasers has shown some good results. A small, randomized, prospective study comparing carbon dioxide (CO2) laser resurfacing, 30 % trichloroacetic acid (TCA) peels, and 5-FU administration (3 weeks) demonstrated similar efficacy results among the three treatment groups [77]. The results vary strongly depending on the agent used of chemical peeling and on skill and technique of the physician using a laser. Small studies have reported some benefits from dermabrasion for treatment of AK. But these study results are not compelling, and there are side effects, including bleeding and scarring.
Table 3.3 summarizes the available treatments for AK discussed throughout this section and their efficacy in the treatment of field cancerization. Figure 3.2 presents the REAKT Working Group’s assessment of each available treatment within the context of important considerations related to selecting the optimum treatment for specific patients.
Table 3.3
Summary of treatments for actinic keratosis and efficacy in the treatment of field cancerization
Treatment | LD/FD | Efficacy in treatment of field cancerization | Comments | |
|---|---|---|---|---|
Evidence of treatment benefits | OCEBM LOE | |||
Sunscreen | FD | Use of sunscreen improves lesion remission and reduces lesion progression | 2 | Use is encouraged adjunctively for all patients |
May be used as sole treatment in some patients | ||||
Should be applied to all sun-exposed areas | ||||
Curettage/electrodessication | LD | Undocumented | N/A | May be beneficial in hyperkeratotic lesions and in combination with field therapy |
Localized use preferred over field application | ||||
Cryotherapy | LD | Some field cancerization benefit reported in a review of charts from a single practice where patients were treated with a cryopeeling technique | 4 | Widely used lesion-directed treatment |
Physician-directed treatment | ||||
Approach is not standardized, leading to wide range of outcomes | ||||
Localized use preferred over field application | ||||
5-Fluorouracil | FD | Complete clearance rates for 5 % 5-FU | 1 | Treatment of large areas possible with occlusion (Unna boot). This use is physician directed |
42–96 %, 4 weeks posttreatment | ||||
Sustained clearance rate at 12 months: 33 % (one RCT) | ||||
Complete clearance rate for 0.5 % 5-FU + SA at 8 weeks following treatment: 55.4 % | ||||
Diclofenac | FD | Complete clearance rate 30 days following treatment: approximately 40 % (meta-analysis of 3 RCTs with treatment duration either 60 or 90 days) | 1 | Good cosmesis |
Larger areas can be treated depending on side effects and patient tolerance | ||||





