(1)
Swanson Center, Leawood, KS, USA
Abstract
Core studies find that the rate of capsular contracture is between 8% and 19%. Some researchers claim that bacterial biofilm infections cause capsular contracture. However, there are problems with a purely infectious etiology. Positive and negative bacterial cultures from implants and capsules have been obtained from women with and without capsular contractures. If an infected capsule were the cause of contracture, capsular preservation would virtually guarantee treatment failure. Yet, open capsulotomy alone is 77% effective after one release. The recurrence rate of 23% overall after open capsulotomy (and 14% for patients with intact implants) compares favorably with recurrence rates reported after capsulectomy, which can range from 25% to 53.4%.
Some investigators use acellular dermal matrix (ADM) to reduce recurrence risk, but this material comes with additional risks, including seromas and infection. Many investigators using ADM receive financial support from the manufacturer.
Core studies using magnetic resonance imaging reveal rupture rates in the range of 13–17.7% for round and shaped silicone implants respectively, at odds with early claims that highly cohesive implants are less likely to leak. Folds still occur. Form-stable implants can be too firm, and may rotate.
Importantly, textured implants are linked to anaplastic large cell lymphoma. The patient should be informed of the added risk with texturing so she can participate in implant selection and possibly select a smooth device. Some investigators recommend a 14-point risk-reduction plan that includes nipple shields and triple-antibiotic irrigation. However, these extra measures have little scientific foundation. Saline implants should not be overlooked in view of their safety, lower cost, and high patient satisfaction.
Individual risk stratification and chemoprophylaxis do not prevent venous thromboembolism. SAFE (Spontaneous breathing, Avoid gas, Face up, Extremities mobile) anesthesia maintains pulsatile blood flow in the calves. Ultrasound surveillance is highly accurate for detecting thrombi.
Keywords
Capsular contractureCapsulotomyCapsulectomyAcellular dermal matrix (ADM)Anaplastic large cell lymphoma (ALCL)SAFE anesthesiaIndividual risk stratificationChemoprophylaxisUltrasound surveillanceBreast implant ruptureMost surgeons agree that such complications as deep venous thrombosis, hematoma, implant deflation, or an infection requiring implant removal are complications. There is less agreement regarding cosmetic concerns. Implant stiffness is an example. Even without a capsular contracture, many women find their breasts too firm after a breast augmentation [1]. Stiffer, form-stable implants may approach the firmness [2], and be difficult to distinguish from a mild, Baker II capsular contracture [3]. Similarly, superior implant malposition can mimic a capsular contracture [4]. Asymmetry is common before surgery [5] and common after surgery [6]. “Bottoming out,” implant malposition, or mild symmastia may or may not be considered complications. Nipple numbness is common after breast augmentation [1] but seldom recorded as a complication.
Reoperation rates are unreliable markers of quality [1, 7]. Many factors affect reoperation rates, including convenience. Those surgeons who operate out of their own facilities may be able to make the price favorable for a patient to have a revision, and be inclined to do so to make her happy. This may not be possible for a surgeon working in a hospital or surgery center in which he or she cannot control the pricing. The surgeon’s level of perfectionism is as relevant as the patient’s. Some surgeons discourage reoperation, believing that low reoperation rates are a quality indicator and a sign of surgical prowess [8]. Reported complication and reoperation rates tend to be so broad that they lose any value [1]. Then of course there is the human factor. Baker [9] is fond of saying at meetings, “When a surgeon quotes a complication rate, double it, including mine.” No doubt complication rates would be much higher if plastic surgeons reviewed each others’ case series.
Capsular Contracture
The most common complication after breast augmentation, and the most frequent cause of reoperation, remains capsular contracture [6]. Therefore, this topic dominates any discussion of breast implant complications . Manufacturer-sponsored core studies report rates between 8.1 and 18.9% [10–14]. My own rate of 6% over a 10-year period is slightly lower than this range, possibly affected by the high percentage (94%) of patients who received saline implants [6]. Single surgeon series tend to report lower rates than core studies, which are regarded as most robust [15, 16].
A capsular contracture denotes the deformity caused by excessive pressure on the implant. The lowest surface area-to-volume relationship is a sphere, caused by the ratchet-like effect of myofibroblasts [16–21] and abnormal collagen deposition [18, 19, 22]. Regardless of the implant shape, the appearance becomes more spherical, causing an unnatural bulge (Fig. 4.1).


Fig. 4.1
This 29-year-old woman developed a Baker III capsular contracture after her breast augmentation using Mentor Corp. (Santa Barbara, Calif.) smooth, round, moderate plus profile saline-filled implants inflated to 420 cc. She is seen before (left) and 1 month after her breast augmentation (center). Two months after her breast augmentation she underwent a right open capsulotomy with reinsertion of the same implant in the same subpectoral pocket. The hatched line indicates the capsulotomy incision. She is seen 1 month after the capsulotomy (right). She had no recurrence (Reprinted from Swanson [23]. With permission from Wolters Kluwer Health)
Baker [24] classified capsular contractures into four types. Type I is no capsular contracture. Type II is a contracture that is felt but not visible. Type III is visible and Type IV includes pain.
Etiology of Capsular Contracture
Plastic surgeons have long been puzzled by this complication. In 1981, Brody and Latts [25] half-joked that the Nobel Prize awaits two discoveries – the cure for cancer and the solution to breast capsules. These authors [25] also remarked that the mystery is not why some women develop capsular contracture but rather why so many do not, referencing wound contraction that is a normal part of the healing response in skin wounds. Its cause remains unknown even today. In the 1970s, excessive firmness was believed to be caused by the implant itself [26]. Softer implants were developed in a misguided effort to solve the problem. Unfortunately, these second-generation implants leaked more than the first-generation implants; 95% were ruptured 12 years after implantation [26]. Leaking silicone gel was frequently associated with capsular contracture. Capsular contracture rates of 40% or more were common, and they were often bilateral [27–29]. Leaking silicone gel is believed to cause inflammation and incite capsule formation [30, 31]. Closed capsulotomies , now a condemned treatment, just aggravated the problem by spilling more silicone gel [15, 17, 26]. Third-generation implants included an extra barrier layer [26, 32], which reduced implant rupture rates, and capsular contracture rates started to decline.
Infection : The Case For and Against
The conventional explanation for capsular contracture is chronic inflammation caused by a bacterial biofilm [15–18, 32–36]. Infection as a factor predisposing to capsular contracture is supported by numerous microbiological studies that have cultured organisms from the capsule [37–40]. Many investigators subscribe to an infectious etiology [32, 33, 35, 38, 41–45] and recommend numerous steps to optimize sterility at the time of implant insertion. Reaching beyond a correlation, some researchers now claim that bacterial biofilm infections cause capsular contracture [38–40]. Tamboto et al. [43] investigated capsular contracture using a porcine model, injecting Staphylococcus epidermidis around miniature silicone gel implants. Capsular contractures developed in 28 of 36 inoculated pockets (78%), but also occurred in 7 of 15 uninoculated pockets (47%).
There are problems with the theory of a purely infectious etiology [23]. Positive and negative bacterial cultures from implants and capsules have been obtained from women with and without capsular contractures [39, 40, 46–49]. Jacombs et al. [42] detected 20-fold (72-fold in vitro) more bacteria attached to textured implants than smooth implants in their porcine model, and more growth of biofilm, despite similar capsular contracture rates. Capsular contractures often develop years after implantation and the cumulative risk increases over time (Fig. 4.2) [17, 33, 50], which would not be expected if the cause were a bacterial infection acquired at surgery. Capsular contractures occur more frequently after breast reconstruction using implants [11, 17, 33, 50]. The source of bacteria in post-mastectomy patients is unclear. Curiously, a histological study [22] found that mast cells, the predominant inflammatory cell in hypertrophic scars, disappear as the capsular contracture becomes more severe. Poppler et al. [19], using specialized cultures and scanning electron microscopy in women undergoing expander/implant exchange, were unable to identify a correlation between biofilm formation and capsular contracture. These investigators [19] propose that stressful stimuli might lead independently to inflammation and a biofilm. Paradoxically, antimicrobial therapy may even induce biofilm formation to confer resistance [51, 52].


Fig. 4.2
Kaplan-Meier analysis : cumulative incidence of recurrent capsular contracture in 17 consecutive women after open capsulotomy (Reprinted from Swanson [23]. With permission from Wolters Kluwer Health)
An open capsulotomy leaves all of the capsule (and biofilm) in the patient. If an infected capsule were the cause of contracture, capsular preservation would virtually guarantee treatment failure. Yet, in my experience, this simple maneuver is 77% effective after one release [23]. The success rate is even higher in patients with intact implants, in whom free silicone gel is not a factor; 86% had no recurrence. Moreover, there is no difference in contracture rates comparing women who received povidone-iodine irrigation at surgery with saline irrigation [23].
If an infected capsule were the cause of contracture, capsular preservation would virtually guarantee treatment failure. Yet, in my experience, this simple maneuver is 77% effective after one release
Another theory for capsular contracture is the mechanical effect of releasing the capsule [16]. It is possible, although unproven, that nonpathogenic bacteria may be protective against pathogens [47] (similar to the flora of the digestive tract) and attempts to alter the microbial environment with antibiotics may be counterproductive. Triple-antibiotic irrigation is recommended [35, 53]. However, recent studies have found no benefit in capsular contracture rates comparing triple antibiotic with saline irrigation [54, 55]. Other studies challenge the efficacy of perioperative systemic antibiotics [56, 57]. In keeping with the principle of unintended consequences, it is possible that triple antibiotic irrigation may predispose to opportunistic infections by resistant bacteria, such as Ralstonia (Clemens MW, 20 May 2016, personal communication), which has been cultured from breast capsules [45]. This waterborne microbe may contaminate saline and even chlorhexidine solutions used in the operating room [45].
For the period 2002–2012, the author’s capsular contracture rate after primary breast augmentation was 6% [6], similar to other series [34, 58]. This relatively low rate was achieved without following the 14-point recommendations made by Deva and colleagues [44] to reduce risk. Indeed, evidence is lacking that conforming to numerous technical recommendations [32, 44] (apart from the usual sterile technique) makes a difference in the capsular contracture rate [23, 34], further undermining the case for an infectious etiology.
Even experienced researchers can confuse a correlation with causation [59]. Its cause seems to be multifactorial [33]. Capsular contracture can develop in different circumstances. For example, a capsular contracture occurs frequently in women who have had previous radiation of the breast [60]. A hematoma raises the risk of a capsular contracture [15, 27]. A surgical aphorism holds that, if numerous treatments are recommended, none of them is particularly effective. This is certainly the case for capsular contracture. Any discussion of capsular contracture with patients should contain a healthy dose of humility. In truth, we really do not know what causes it, why it tends to occur on one side, when it will develop, and why a capsular release is usually effective. Indeed, even if the cause is not infection, but rather a myofibroblast-driven response to a surgical wound, one would expect the problem to recur. I counsel my patients, “We do not know what causes capsular contracture, but we know how to treat it ” (using a capsulotomy). Better lucky than good, so to speak.
Treatment
It is always difficult to recommend a treatment when the cause is unknown, as is so often the case in medicine. Pharmaceutical methods have not been widely adopted out of concern regarding questionable efficacy [15, 61] and the risk of serious side effects, including liver toxicity with zafirlukast (Accolate, Astra Zeneca, Cambridge, UK) [61]. The “gold standard” treatment calls for a capsulectomy, along with a site change and implant exchange [16, 18, 33]. However, Wan and Rohrich [16] found little supportive evidence for this recommendation. Although capsular contracture rates are typically reported, few studies report recurrence rates [15].
A capsulectomy makes sense if the source of the problem is the existing capsule, such as might be the case if contains an infected biofilm. A capsulectomy requires greater dissection than a capsulotomy, increasing the level of difficulty, operating time, and patient discomfort [15, 36]. In some cases, the capsule is adherent to the implant and relatively easy to separate from adjacent tissue (Figs. 4.3 and 4.4). However, more often the dissection is difficult, particularly in the axilla. A total capsulectomy increases bleeding and the risk of pneumothorax [15, 17, 36].



Fig. 4.3
This 49-year-old woman presented with Baker IV capsular contractures, a complication of her old silicone implants inserted 30 years previously. She also had an old mastopexy procedure. Her deformity might be described as a “rock-in-a-sock.” The right breast was larger and more ptotic than the left. She desired a natural cleavage and soft breasts. She understood that a secondary mastopexy would be needed to correct her breast sagging but she deferred this procedure. At surgery, her capsules were found to be heavily calcified. The old implants were subglandular. The implants were removed along with the capsules (Fig. 4.4). New implants were inserted in a new subpectoral pocket. A smooth, round, moderate profile saline implant (Mentor Corp.) was inflated to 375 cc on the right side and 425 cc on the left. Her breasts were soft after surgery. She did not develop a recurrent capsular contracture

Fig. 4.4
This figure shows the patient’s implants encased in a calcified capsule. The left implant has been opened to expose the old silicone gel implant
Open Capsulotomy
To avoid morbidity , a lesser procedure is preferred. However, open capsulotomies are typically regarded as inadequate, and more disposed to recurrence of a capsular contracture [16]. This opinion is based on old studies evaluating women treated with leaky second-generation silicone gel implants implanted in the 1970s [27–29]. Many of these patients had also been treated with closed capsulotomies, adding to the risk of implant rupture [15, 17, 26]. Although open capsulotomies were commonly performed in the 1980s [62], this procedure was largely replaced by capsulectomy [63] after investigators implicated bacterial biofilms [37, 38].
My study [23] was undertaken to determine the efficacy of open capsulotomy alone as a treatment for capsular contracture in breast augmentation patients treated with modern, third-generation breast implants, including saline implants that were not evaluated in early studies [27–29, 64–66]. This is an important clinical question because saline implants were used almost exclusively in the United States from 1992 to 2006 during the silicone gel moratorium, and continue to be a popular choice among patients [15], representing approximately 30% of breast augmentation patients in the United States in 2016 (Courtesy of Mentor Worldwide LLC, 2 May 2016, personal communication). A retrospective chart review was conducted from 1996 to 2016 [23]. All women who underwent an open capsulotomy were included. Drains, nipple shields, implant funnels, and acellular dermal matrix (ADM) were not used.
The procedure is approached much like a breast augmentation, using total intravenous anesthesia and local anesthetic infiltration (see Chap. 3). The existing capsule is circumferentially incised either partially or totally (Fig. 4.1). In patients with an existing subpectoral pocket , the original (expanded) pocket is re-used, with no attempt to dissect a new tissue plane. When the original implant is subglandular, a new submuscular pocket is developed whenever possible [15, 16], with no attempt to remove or suture the original capsule. The new subpectoral pockets are created using sharp dissection to release the inferior pectoralis origin, and blunt dissection of the pocket.
Seventy-five women with Baker III/IV contractures underwent open capsulotomies during the 20-year study period [23]. Seventeen patients (23%) returned with a recurrence (Fig. 4.2). Fifteen women were re-treated; two women elected not to have additional surgery. Two patients (2.7%) returned with a third capsular contracture; neither patient elected to have it treated.
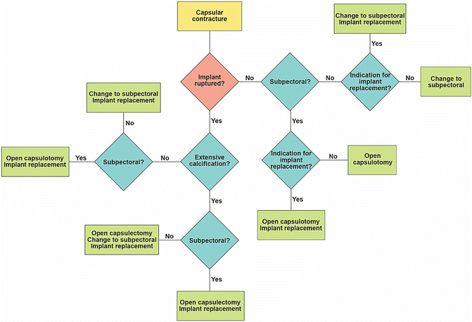
Replacement of a leaking silicone gel implant significantly increased the risk of a recurrent contracture (p = 0.01) compared with intact implant replacement [23]. There was no significant difference comparing recurrence rates in patients with implants that were reinserted (6/48 patients, 12.5%) versus intact implants that were replaced (2/11 patients, 18.2%). My approach to capsular contracture is presented in an algorithm (Fig. 4.5). Over the 10-year period of the study, I performed only three complete capsulectomies. None of these three patients developed a recurrence. Two of these patients are shown in Figs. 4.3 and 4.6.



Fig. 4.5
Treatment algorithm for a capsular contracture. Indications for implant replacement, apart from rupture, are subjective and include old implants (usually >10 years), size change, preference for a saline-filled or smooth implant, a deflation on the contralateral side, and warranty renewal. Implant manufacturers now provide free replacement implants for variable periods (3–10 years) after implantation (Reprinted from Swanson [23]. With permission from Wolters Kluwer Health)

Fig. 4.6
This 51-year-old woman had silicone gel implants inserted many years previously. She complained of hardness of her breasts (Grade III contracture). Because of this problem she avoided hugging people and was concerned that not embracing her family and friends made her seem aloof. Her breasts had a rock-in-a-sock appearance (left). At surgery, her subglandular silicone gel implants were found to be ruptured (Fig. 4.7) with dense circumferential calcification of the capsules, which were removed. Her new smooth, round, moderate plus profile saline implants (Mentor) were inserted subpectorally (right 460 cc; left 480 cc). She is seen 3 months after surgery (right). She had no recurrence
Capsulectomy Versus Capsulotomy
A capsulectomy involves much more dissection than a capsulotomy [67]. There is less remaining tissue to provide implant cover and a greater potential for nerve injury [68]. A drain may be needed [15]. It can be technically difficult, and dangerous, to remove capsular tissue from the axilla and the chest wall [17, 67, 69]. Accordingly, an anterior capsulectomy may be recommended [67], although this recommendation begs the question, is a capsulectomy really necessary if part of the capsule is left in the patient? [23]
A unilateral open capsulotomy typically requires 20–30 min versus 1 h or more for a capsulectomy [67]. Recovery room stays are usually 30 min. Because there is minimal submuscular dissection (unless a new subpectoral pocket is created), there is little discomfort. Patients return to their usual activities within a few days. Even in the event of a recurrence, the patient has experienced minimal cost (depending on the surgeon’s policy) and morbidity. The recurrence rate of 23% overall after open capsulotomy (and 14% for patients with intact implants) compares favorably with recurrence rates reported after capsulectomy, which can range from 25% to 53.4% [14, 34].
In the case of thin, noncalcified capsules, there seems to be no harm in leaving the capsule in the patient [70]. The capsule around saline implants is usually absorbed [71]. The low seroma rate (1.3%) indicates that leaving the capsule in situ rarely leads to fluid accumulation [23]. A capsulectomy, either partial or full, may be reserved for thick, calcified capsules (Figs. 4.3, 4.4, 4.6, and 4.7) [16].


Fig. 4.7
(Above, left) The patient depicted in Fig. 4.6 is seen before surgery. (Above, right) A right total capsulectomy is performed with piecemeal removal of calcified tissue. (Center, left) The new implant is inserted subpectorally. (Center, right) The muscle is repaired over the implant. (Below, left) Breast appearance after skin closure. (Below, right) Ruptured silicone gel implants
Removal of all calcification is unnecessary [70]. Capsular calcifications are not usually a source of confusion for radiologists [67]. Acellular dermal matrix is thought to reduce capsular contracture by serving as a barrier and reducing inflammation and scarring [72]. This objective is also accomplished with a capsulotomy. If lining tissue is preserved, there is no need to replace it.
Unfortunately, aggressive treatment and re-treatment of capsular contracture can leave a patient with a scarred, misshapen breast. A cosmetic patient becomes a reconstructive patient [59]. Occasionally, such patients require large flaps of tissue to reconstruct the breast, much like a post-mastectomy patient after breast cancer, or the patient may require fat injection in an effort to regain volume (also called domain) [59]. The reconstructive ladder (Fig. 4.8) is well known to plastic surgery residents. In general, lesser options that have a reasonable chance of success are chosen before resorting to more aggressive treatments. Treatment of capsular contracture is a case in point. An open capsulotomy is on the lowest rung of this ladder [59].


Fig. 4.8
Open capsulotomy represents the simplest surgical treatment of capsular contracture. It is the first rung on the ladder. It may be repeated. ADM acellular dermal matrix
Site Change
A neopocket refers to the development of a new plane adjacent to the existing capsule [69, 73, 74]. Typically the new pocket is made anterior to the existing one, but still subpectorally. The logical basis is that the old capsule is not re-used, but the subpectoral location is preserved. However, this approach opens a sizable new wound.
An open capsulotomy limits the wound area and theoretically minimizes inflammation and fibroblast activity by preserving the existing capsule [23]. The subpectoral location is at lower risk for capsular contracture [13, 15, 17, 35, 62], a finding often attributed to more separation from nonsterile breast tissue [17, 35, 37, 38], although there is still plenty of contact. Regardless of capsular contracture risk, replacing a subglandular implant in the submuscular plane provides additional tissue cover and optimizes upper pole aesthetics [15, 16].
Acellular Dermal Matrix (ADM)
At the 2016 meeting of the American Society of Plastic Surgeons [59], plastic surgeons in the audience were informally polled regarding their treatment of capsular contracture. Eighty-four percent responded that they would use ADM either for a first or second capsular contracture. Only 16% of respondents said they never use acellular dermal matrix (including the author).
Acellular dermal matrix is a popular tool in reconstructive breast surgery [75]. ADM is now used by many plastic surgeons treating or attempting to prevent complications of cosmetic breast surgery, including bottoming out, implant malposition, rippling, skin flap deficiency, and capsular contracture [34, 76, 77]. Its use has not been limited to secondary surgery. Hester et al. [34] incorporated Strattice (Lifecell Corp., Branchburg, N.J.), a porcine ADM, in some primary breast augmentation and augmentation mastopexy patients. ADM is viewed as a barrier to reduce inflammation and scarring [72] that would otherwise take place in a raw tissue bed. Early studies report low capsular contracture recurrence rates [76, 77]. Salzberg et al. [75] report a 0.8% rate of capsular contracture in breast reconstruction cases using ADM, and a 1.9% contracture rate in irradiated breasts. These results do seem extraordinary.
However, there are serious drawbacks. Acellular dermal matrix (e.g., AlloDerm, Lifecell Corp.) is usually a human biological tissue, obtained from cadavers [78]. Although ADM has received FDA approval, this approval is not specifically for use in the breast. In 2015, the FDA issued a warning letter to Lifecell Corp. regarding marketing of their Strattice product for breast reconstruction rather than its approved use as a soft tissue patch, such as in hernia repairs [79]. Recovery techniques and locations may be limited by the donor families’ wishes or funeral arrangements [78]. Suppliers must obtain proper consent, and if this is not done the product is subject to recall [80]. There are risks – skin necrosis , infection, hematoma, seroma, and recurrent deformity [76, 81–84]. When used adjacent to a breast implant, non-vascularized ADM contributes to a hypovascular environment [82]. The product is expensive, costing $3500 or more for sufficient material to treat one breast [85]. Donors are screened for communicable diseases [78, 85]. Nevertheless, Hartzell et al. [85] inform their patients of the risk of transmission of viral hepatitis and the human immunodeficiency virus, although there have been no reported cases. Some products, including aseptic freeze-dried AlloDerm (Lifecell Corp.), FlexHD (Ethicon, Somerville, N.J.), and BellaDerm (Musculoskeletal Foundation, Edison N.J.), are not sterilized, but aseptically processed to retain favorable properties of the dermis, such as its scaffold structure, collagen and elastin composition, host fibroblast cell attachment, and mechanical strength [78]. These properties may be compromised by terminal sterilization with e-beam radiation, used for the pre-hydrated AlloDerm Ready-To-Use (RTU) product [78].
In their systematic review and meta-analysis, Ho et al. [81] report a higher rate of seromas (6.9%), infection (5.7%), and reconstructive failure (5.1%) in ADM-assisted breast reconstruction compared with non-ADM-assisted cases. ADM-assisted breast reconstructions are almost four times as likely to be complicated by seroma, nearly three times as likely to become infected, and three times as likely to have a reconstructive failure [81]. The meta-analysis by Kim et al. [82] produced similar findings for ADM-assisted submuscular tissue expander or implant breast reconstructions. These investigators [82] documented a greater risk of overall complications (15.4%), seromas (4.8%), infection (5.3%), and flap necrosis (6.9%). Relative risks were 2.05 for complications, 2.73 for seroma, 2.47 for infection, and 2.80 for reconstructive failure [82]. ADM may incite an inflammatory response known as red breast syndrome [82]. Weichman et al. [83] report significantly more infections (20%) using aseptic AlloDerm (20%) for consecutive breast reconstruction compared with subsequent patients who received sterile ready-to-use AlloDerm (8.5%). Mendenhall et al. [86], in their microbiological study, cultured bacteria from both sterile and aseptically processed acellular dermal matrices.
There is also the matter of financial conflicts. Many investigators using ADM receive financial support from the manufacturer [75–77, 84, 87]. This remuneration can exceed $100,000 [88]. Writing support and statistical analyses may be provided by the manufacturer [84]. Financial entanglement is known to influence how results are reported [89–92]. Lopez et al. [89] found that reported surgical complications were significantly lower in studies with conflicts of interest when acellular dermal matrix was used for implant-based reconstruction. However, when this product was not used, complication rates were similarly reported by authors with and without conflicts of interest. In general (not just acellular dermal matrix), plastic surgery studies that disclose a financial conflict of interest are seven times more likely to report a positive outcome over a negative outcome compared with studies with no financial conflict of interest [92]. Indeed, plastic surgeons can function as impartial investigators or highly paid consultants, but not both [89–92].
When considering the possible role of ADM in treating or preventing capsular contracture, its possible benefit must be weighed against any ADM-related complications. The bottom-line question is whether the surgeon would be willing to have it implanted, or use it in a family member undergoing cosmetic breast surgery. Regardless of the possible role of ADM, open capsulotomy should remain a treatment option [23]. An open capsulotomy leaves all other options available, and avoids creating a deformity that will require reconstructive options later on.
Patient Considerations
The risk of capsular contracture is listed on consent forms and mentioned in any discussion of complications. However, the patient who develops a capsular contracture will often be unhappy regardless and wonder why her girlfriend, who went to another plastic surgeon, did not have the same unfortunate outcome. Many patients are young women who have made a substantial financial sacrifice to have the surgery. They may now be confronted by paying a similar amount again for the surgeon, anesthesia, and surgery center, and possibly more for ADM.
Most plastic surgeons charge for their services to treat capsular contracture, reasoning that they are not responsible for this known complication. This approach does little to assuage an unhappy patient. My own practice is to keep management as simple as possible [59]. The patient only pays for the surgery center and anesthesia. There is no surgical fee and nothing is billed to insurance. The financial cost is therefore tolerable. This approach helps to keep patients happy [59]. I perform about four open capsulotomies per year. The lost income is likely to be recouped by one or two referrals from these patients.
Some plastic surgeons do not discuss their financial policy for managing complications at the time of the consultation. The policy may be buried in paperwork . Such discussions are well received by patients and may place the surgeon at a competitive advantage when the patient selects her surgeon. Sforza et al. [93] go a step further, offering 3 years of free revisions in case of capsular contracture, implant rupture, or even an unsatisfactory aesthetic result.
Implant Replacement
In my study [23], the subgroup of patients whose ruptured or leaking silicone gel implants were replaced had a significantly greater risk of recurrence than patients whose intact implants were replaced, underscoring the increased risk associated with silicone gel leakage [30, 31].
Perhaps counterintuitively, patients whose (intact) implants were not replaced were at no greater risk of recurrence than women whose intact implants were replaced. This finding contrasts with a recent core study of Sientra (Santa Barbara, Calif.) breast implants, which found a reduced recurrence risk in women whose implants were replaced [14], although confounders may have affected this conclusion [23].
Although implant exchange is generally recommended [14, 16, 18, 32, 33, 35], the recipient site is not sterile [17, 35, 47, 94]. A new implant is likely to be quickly colonized by the bacteria already present in adjacent breast tissues [47]. Nevertheless, other indications for replacement include a size change, warranty renewal, or to replace textured implants with smooth devices. Implant manufacturers provide free replacement implants for patients developing capsular contractures within 3–10 years of implantation [95–97]. Smooth implants may reduce the recurrence rate when used as replacement implants. A recent core study with a 10-year follow-up identified the lowest capsular contracture rate in patients treated with smooth subpectoral implants inserted through an inframammary incision [13].
A recent core study with a 10-year follow-up identified the lowest capsular contracture rate in patients treated with smooth subpectoral implants inserted through an inframammary incision.
Treatment Recommendations
Recommendations to avoid recurrence include capsulectomy, site change, new implants, bloodless dissection, antibiotic irrigation, glove change, covering the incision site with an adhesive barrier, form-stable implants, a sleeve or funnel, nipple shields, and acellular dermal matrix [15, 32, 33, 35, 44]. In 1981, Brody and Latts [25] lamented the lack of controlled studies leading to a “shotgun approach using every means ever reported,” commenting that “the enthusiastic espousal of circumstantial evidence becomes dogma.” In the years since, investigators have frequently noted the lack of scientific data [16, 98, 99] and the shortcomings of treatment dictated by clinical impressions alone [22, 98].
In 2012, Hester et al. [34] observed that breast-pocket irrigation, site changes, and submuscular or dual plane implant placement had minimal identifiable effect on the rate of capsular contracture. Despite capsulectomy, site change when appropriate, and implant replacement, these experienced surgeons reported a recurrence rate of 53.4%, prompting them to start incorporating ADM.
A recent survey [36] and review articles [15, 32, 36] do not include open capsulotomy as a treatment option. Twenty percent of plastic surgeons use silicone gel implants exclusively [36]. Although silicone gel implants are thought to have a more ideal feel characteristic [15], this difference may be negligible when the implant is placed submuscularly. The appearance of saline-filled implants is the same [15]. Implant deflation is easier to detect, and treatment of a capsular contracture is likely to be uncomplicated and successful [23]. Saline implants are less expensive than silicone gel implants and patient satisfaction is very high (87.5–98.1%) with both devices [1, 13, 62, 100, 101].
When considering the pros and cons of silicone gel versus saline implants, management of capsular contracture is not typically considered. The capsule around a saline implant is never exposed to silicone gel and rarely becomes densely calcified. The risk of a capsular contracture is 6%, and the risk of a recurrent capsular contracture is a tolerable 23% [23]. Perhaps plastic surgeons should reconsider saline implants based on the full profile of pluses and minuses. Patients should be given all of this information and not simply directed to silicone implants “because they are more natural.” In my practice, most patients still choose saline despite the full availability now of silicone gel implants. A silver lining to the silicone gel implant moratorium is that many American plastic surgeons have learned that the alternative (saline implants) is not such an inferior option after all [1, 36, 100].
A silver lining to the silicone gel implant moratorium is that many American plastic surgeons have learned that the alternative (saline implants) is not such an inferior option after all.
Hematoma
Low hematoma rates are reported in breast implant core studies, in the range of 1.2–2.9% [11, 12, 102]. In my experience, hematomas develop within 24 h in almost all cases and most occur within the first 12 h (Fig. 4.9). A telltale sign is the inability of the patient to abduct her arm without pain on the affected side. Today patients often send selfies on their cellphones if they develop excessive swelling. This practice prevents some needless visits to the clinic.


Fig. 4.9
This 27-year-old woman underwent a breast augmentation at 11 a.m. Her 390 cc smooth, round, moderate plus profile saline implants (Mentor Corp.) were inserted subpectorally using an inframammary incision. Four hours later, at 3 p.m., she called the office to report increasing swelling and pain on the right side. She returned to surgery promptly for treatment. Because there was no delay in recognizing and treating this complication, she had minimal bruising on the right side. The pain was relieved immediately. She is seen before surgery (above), later in the afternoon after surgery after developing a right breast hematoma (center), and immediately after evacuation of the hematoma (below) on the same day. She did not develop a capsular contracture
Diagnostic ultrasound can be helpful in making the diagnosis if this device is available (Fig. 4.10). Occasionally (perhaps once a year) I use ultrasound in the recovery room in cases of unilateral swelling. All breast augmentation patients return to the office the day after surgery. Out-of-town patents remain in the area (< 1 h) for at least 24 h so that they do not have to travel far for treatment. If a hematoma is detected early and treated promptly, the outcome is usually not compromised, although there is more bruising and a higher risk of capsular contracture [15, 27]. This problem is largely mitigated by thorough evacuation of the clot and wound irrigation.


Fig. 4.10
This 68-year-old woman underwent replacement of breast implants and mastopexies. Approximately 12 h after surgery (5 a.m. the following morning), she called to report increasing pain and swelling of the right breast. She and her husband were instructed to return promptly to be evaluated. The physical examination was equivocal for the presence of a developing right breast hematoma. An ultrasound examination clearly showed the saline-filled breast implant, the muscle layer, and subcutaneous tissue, with no evidence of a fluid collection outside of the implant
Infection
Strict sterility is particularly important for cosmetic breast surgery because an infection can require implant removal and delayed replacement (most surgeons allow at least 3 months), which is onerous for patients. Accordingly, the surgery should be performed only at a properly credentialed facility that adheres to infection prevention guidelines. When combining surgical procedures, it makes sense to start with the breast surgery to optimize sterility, which may be compromised later in the case during liposuction or other body contouring procedures.
It is important to differentiate between cellulitis or a yeast infection, which usually responds to local wound care and oral antibiotics, from a deep infection around the implant. Implant-related infection is signaled by increased discomfort, redness, and swelling of the affected breast, and a fever (Fig. 4.11). Exquisite tenderness is elicited by gentle compression anywhere on the breast, as opposed to just in the area of the wound in the case of a surface skin infection. An allergy to adhesive strips or neomycin can sometimes be confused with cellulitis.


Fig. 4.11
This 32-year-old woman developed tenderness, a burning sensation, fever, and redness of the lower pole of her right breast 6 weeks after surgery. There was minimal improvement after a course of oral antibiotics. Her symptoms resolved quickly after removal of the implant. The capsule was left intact. She returned 3 months later for insertion of a new implant
Breast implant core studies report infection rates of 0.9–1.7% [10–12, 14, 102]. The responsible organisms are usually gram positive bacteria, likely skin flora, although gram negative infections rarely occur. Sforza et al. [93] cultured methicillin-sensitive Staphylococcus aureus from nine patients, methicillin-resistant S. aureus from two patients, S. epidermidis from two patients, mixed flora from three patients, and Pseudomonas aeruginosa from one patient. All the bacteria were sensitive to ciprofloxacin.
Nontuberculosis mycobacteria can also be responsible for breast implant infections. Scheflan and Wixtrom [103] reported an outbreak of a new species of mycobacterium in breast augmentation patients. Patients presented 3–6 weeks after surgery with a serous drainage, minimal redness, no fever, and negative standard bacterial cultures. The identification of the responsible organism was extremely difficult. It was eventually identified as a new mycobacterium (named Mycobacterium jacuzzii), cultured from the water in a garden hot tub used by the surgeon at this home in Israel. The investigators concluded that dandruff shedding from the surgeon’s skin and eyebrows during surgery was the likely source of infection. Patients were effectively treated with ciprofloxacin, implant removal and pocket irrigation, followed by delayed reimplantation. One-stage salvage was unsuccessful. The authors [103] recommend mycobacterial cultures when infection is suspected, particularly in cases of late-onset serous drainage and minimal symptoms (and operating personnel should avoid using hot tubs). This cautionary tale will make any reader less complacent about sterility.
Some investigators have recommended additional methods to reduce infection risk. Deva et al. [44] insist on a 14-point plan that includes nipple shields and triple-antibiotic irrigation. However, these extra measures have little scientific foundation [23]. Triple-antibiotic solution may actually predispose to infection with resistant organisms, such as Ralstonia (Clemens MW, 20 May 2016, personal communication). Despite using saline alone for irrigation and no nipple shields, my infection rate after breast augmentation is 0.4% [6], very similar to the rate reported by Sforza et al. (0.28%) [93]. My practice is to routinely administer cefazolin 1 g I.V. immediately before surgery and three doses of cephalexin, 500 mg p.o. bid after surgery [23]. Longer courses of antibiotics are not known to be more effective in preventing infection, but do raise the risk of unwanted side effects such as vaginal yeast infections.
Stay updated, free articles. Join our Telegram channel
Full access? Get Clinical Tree





